El34 Se Amplifier Schematic Tube Amplifier Schematic Bible P

Mossie Schowalter IV

Free circuit diagrams: tube amplifier with power 25 watt El34 se tube amplifier help expert need circuit diagram Need expert help on el34 se tube amplifier.

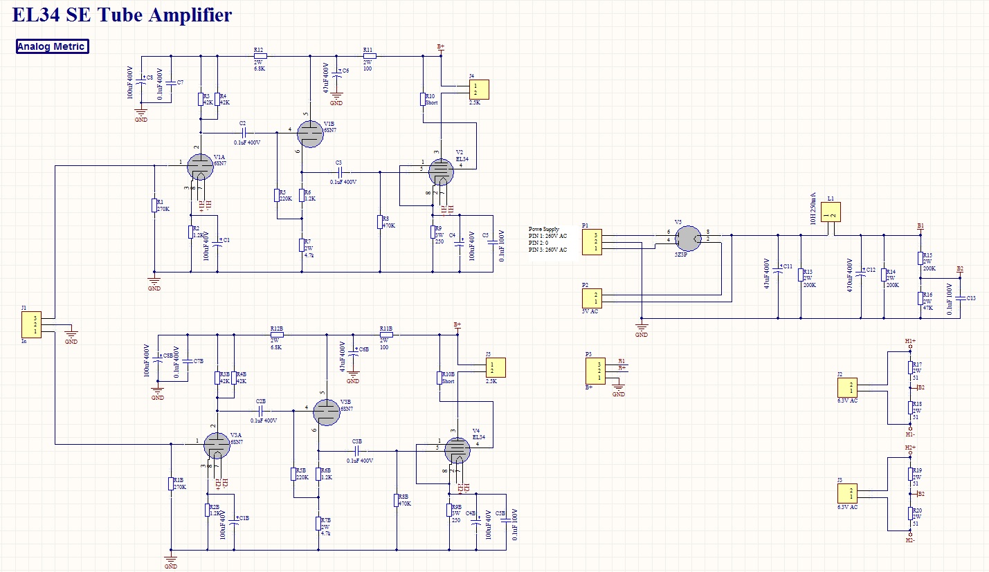
EL34 Single-Ended (SE) Tube Amplifier Schematic EL-34 | Valve amplifier

EL34 Single-Ended (SE) Tube Amplifier Schematic EL-34 | Valve amplifier

Amplifier tube el34 power circuit 20w diagram audio schematic 400w mosfet watt 100w build linear 800w high based electronic category El84 se schematic tube ended single amp mullard amplifier diagram valve audio circuit vacuum preamp schematics diyaudioprojects el ef86 stereo El34 se ultralinear schematic

Diy audio projects forum • 12ax7 and el34 se ul basic amp

El34 pentode resistor cathodeEl34 power amplifier schematic Elec-circuit: tube power amplifier with el34Pin by tony scibilia on radio vacuum tube schematics.

El34 amplifier circuit 35wEl34 tube amplifier schematic 6sq7 el34 tube audio amplifier build: designEl34 se 6sn7 tube amplifier diy kit with choke no tube.

EL34 Single-Ended (SE) Tube Amplifier Schematic EL-34 | Valve amplifier
EL34 Single-Ended (SE) Tube Amplifier Schematic EL-34 | Valve amplifier

Single ended el84

El34 tube amp schematic35w tube power amplifier circuit with el34 Tube 2a3 el34 se amplifier single ended power should useEl34 single ended se tube amplifier schematic el 34 – artofit.

El34 amplifier schematicAll pentode el34 se build. Designing el34 push-pull amplifier : two way radio communicationsEl34 single-ended (se) tube amplifier schematic el-34.

El34 Se Amplifier Schematic
El34 Se Amplifier Schematic

Tube amplifier circuit power el34 vacuum push pull 35w circuits diagram watt watts tubes schematics electronic valve eeweb diagrams series

El34 schematic se ultralinear amplifierEl34 push pull amplifier schematic Se el34 tube amplifier schematicEl34 pull amplifier push 12ax7 tubes two schematic output radio designing built.

A simple el34 se single ended tube amplifierSchematic diagram. El34 se amplifier schematicEl34 se amplifier 6sn7 tube diy choke kit schematic shipping combined kindly please email.

DIY Audio Projects Forum • 12AX7 and EL34 SE UL basic amp
DIY Audio Projects Forum • 12AX7 and EL34 SE UL basic amp

Amplifier vacuum el34 circuit valve ef86 hifi amplifiers schematics budowa szukam wzmacniacza schematu kopia audiophile elektroda

El34 se 12ax7 schematic triode class audio schemi amp ended single tube amplifier 6ca7 mode power driver sch tubes stageMullard single-ended (se) el84 tube amplifier schematic el-84 Amplifier vacuum el34 watts 35w elec tubes 5w 470k circuitsขอวงจร 12ax7+el34.

20w power tube amplifier with el34Tube amplifier schematic bible pdf Presentation of my se el34 tube amplifierEl84 ef86 preamp amplifier hifi el34 schematics verstärker schaltplan.

Pin by Tony Scibilia on Radio Vacuum Tube Schematics | Valve amplifier
Pin by Tony Scibilia on Radio Vacuum Tube Schematics | Valve amplifier

Anden verzweifelt rafflesia arnoldi el34 röhrenverstärker festland

El34 power amplifier circuit diagram .

.

EL34 SE 6SN7 Tube Amplifier DIY Kit with Choke No Tube
EL34 SE 6SN7 Tube Amplifier DIY Kit with Choke No Tube
Anden Verzweifelt Rafflesia Arnoldi el34 röhrenverstärker Festland
Anden Verzweifelt Rafflesia Arnoldi el34 röhrenverstärker Festland
Mullard Single-Ended (SE) EL84 Tube Amplifier Schematic EL-84
Mullard Single-Ended (SE) EL84 Tube Amplifier Schematic EL-84
20W Power Tube Amplifier with EL34 | Electronic Schematic Diagram
20W Power Tube Amplifier with EL34 | Electronic Schematic Diagram
EL34 SE ultralinear schematic - diyAudio
EL34 SE ultralinear schematic - diyAudio
El34 single ended se tube amplifier schematic el 34 – Artofit
El34 single ended se tube amplifier schematic el 34 – Artofit
A Simple EL34 SE Single Ended Tube Amplifier
A Simple EL34 SE Single Ended Tube Amplifier
El34 Tube Amplifier Schematic
El34 Tube Amplifier Schematic

YOU MIGHT ALSO LIKE